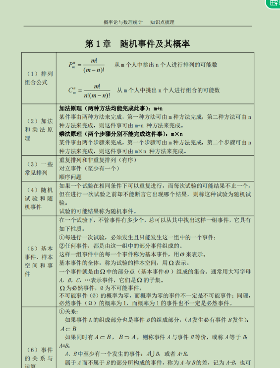
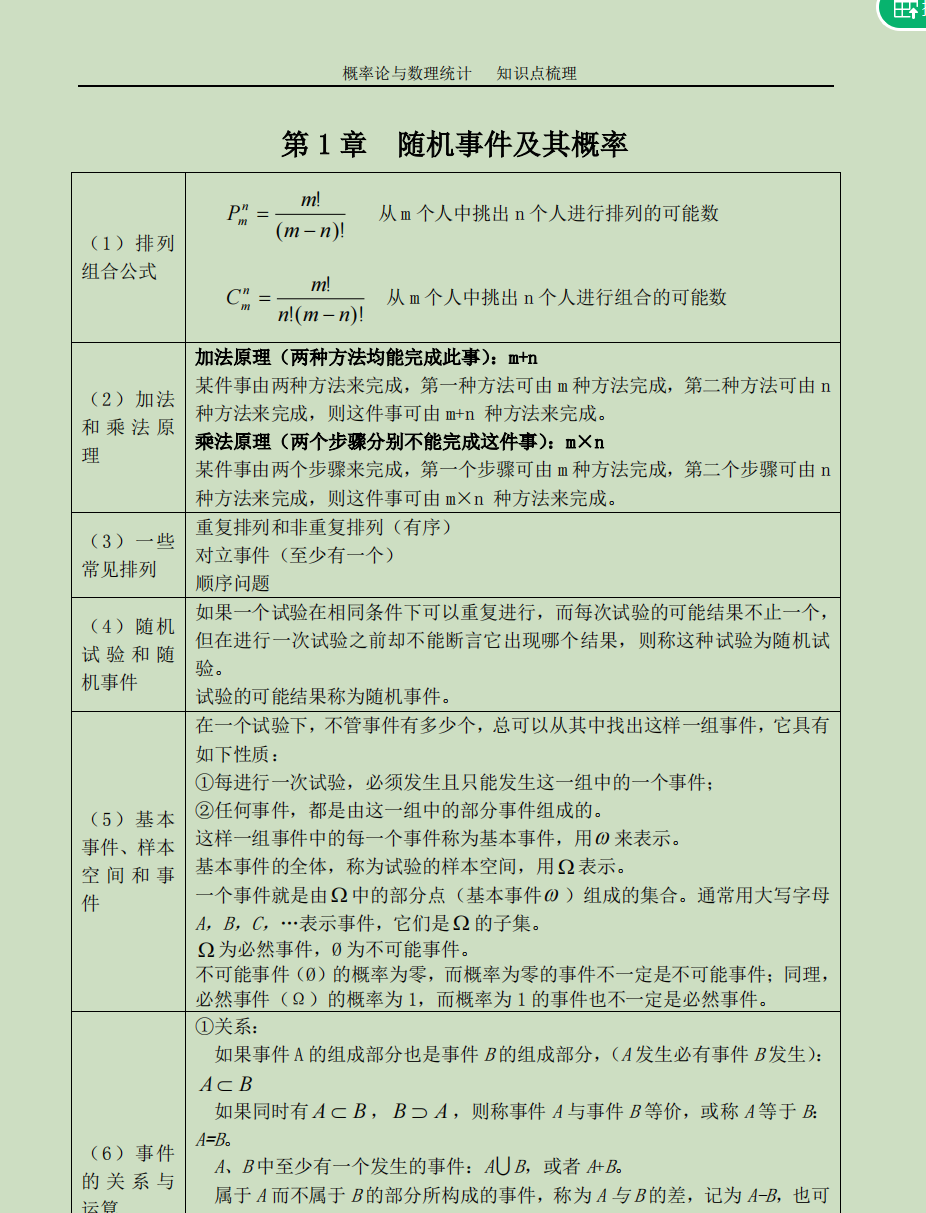
张维鹏 2024年10月13日 字数:48,阅读约1分钟 全屏显示 概率论课件复习 概率论 840 0 0 一言准备中... 概率论与数理统计-知识点梳理(前半学期).pdf概率论与数理统计-知识点梳理(前半学期).pdf 概率论 本文作者:张维鹏本文链接: https://www.pkxdt.cn/?post=316 版权声明:本博客所有文章除特别声明外,均默认采用 CC BY-NC-SA 4.0 许可协议。 00概率论课件复习海报分享QQ分享QQ空间微博分享复制链接 支付宝扫一扫 微信扫一扫 感谢支持 文章很赞!支持一下吧
这一切,似未曾拥有